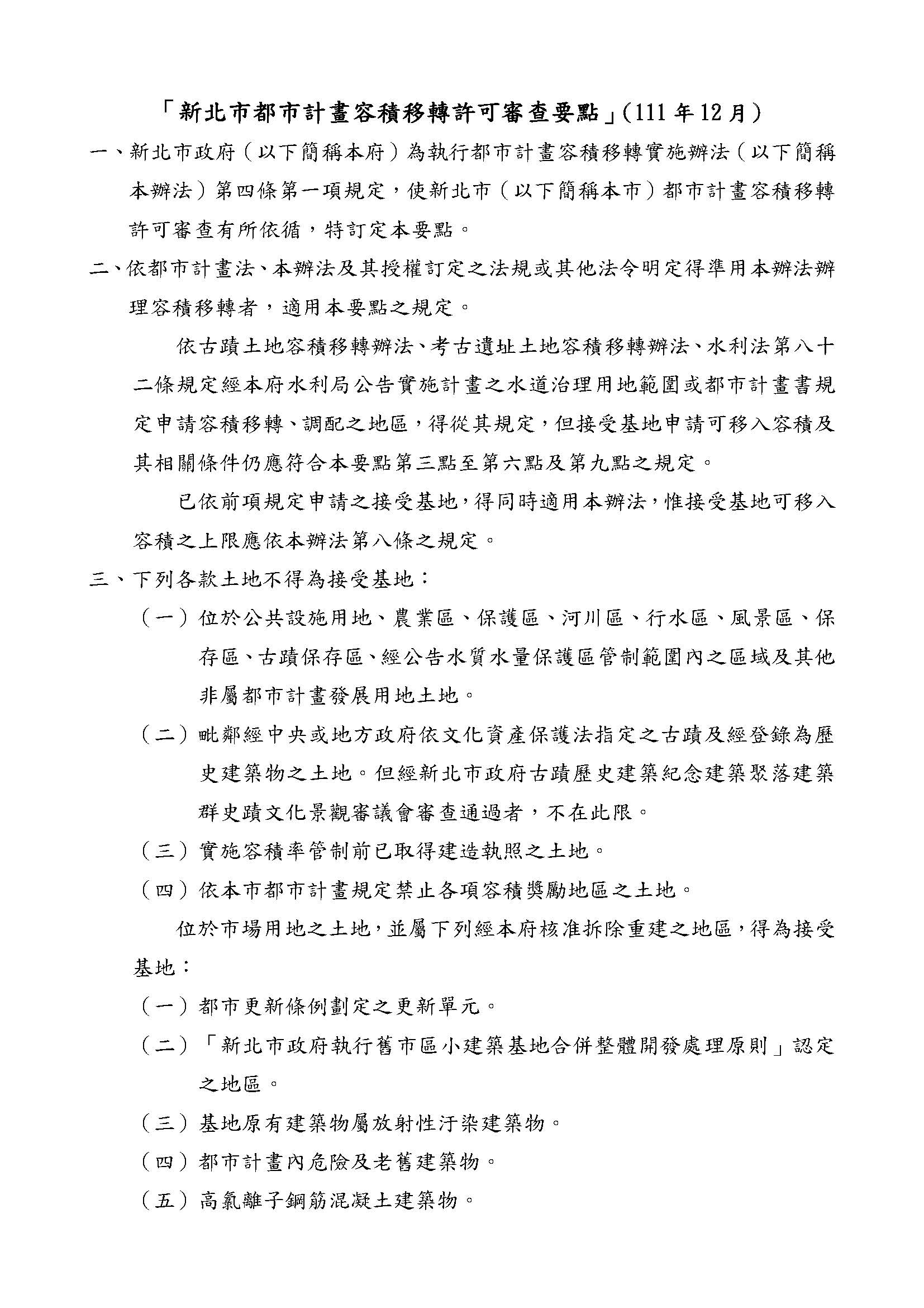
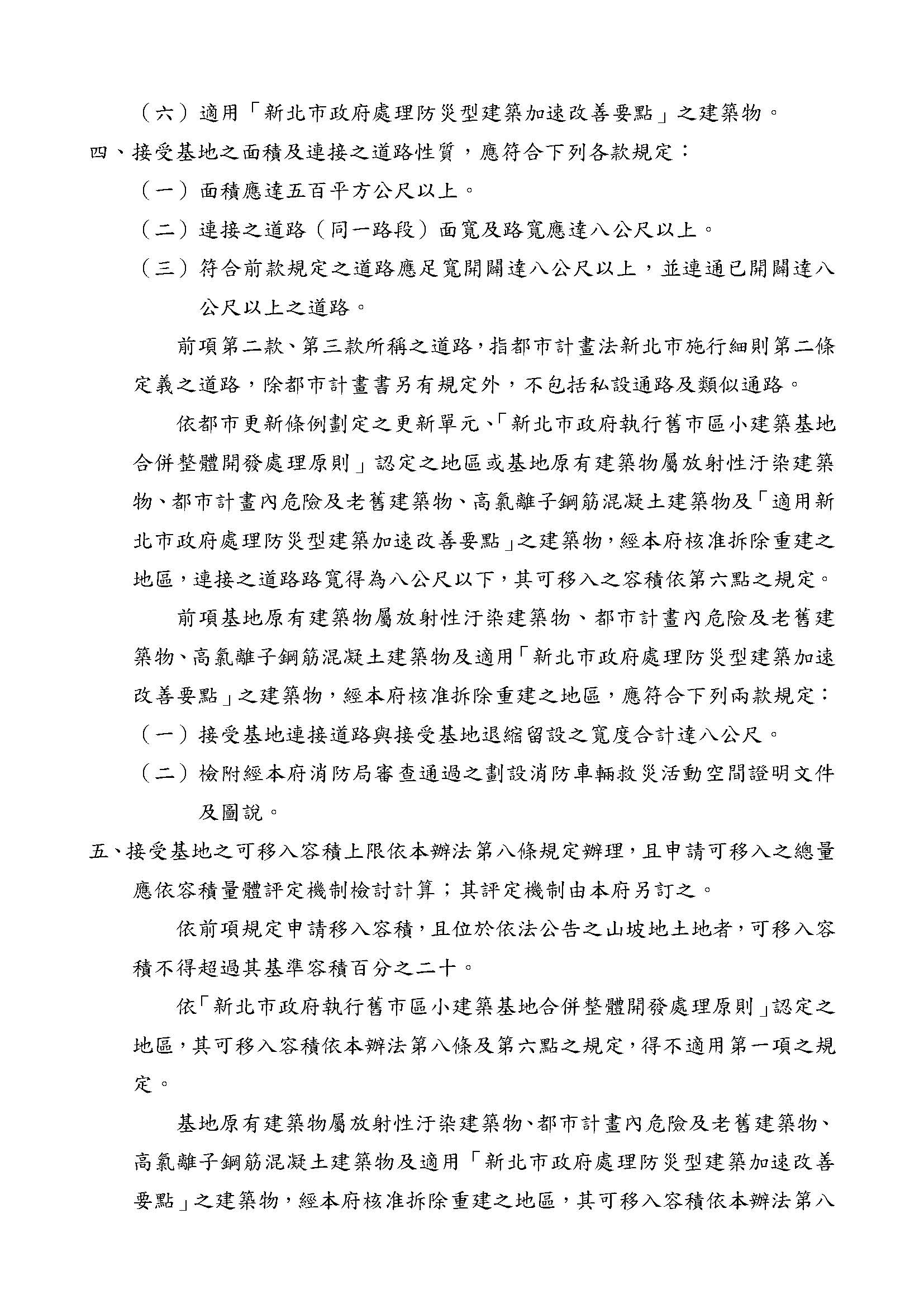
關於東琳
關係企業
東琳創新建設
東琳不動產
山築驛
個案鑑賞
新案熱銷
經典作品
容移案例
服務項目
認識容積移轉
容積移轉
增額容積TOD
都市更新
危老重建
工業區立體化
工程進度
訊息公告
新案快訊
法規資訊
產業新聞
生活美學
聯絡我們
Bulletin
法規資訊
法規資訊 | Posted by 2023-01-19
修正「新北市都市計畫容積移轉許可審查要點」規定,112年1月1日生效
新北市政府111年12月30日新北府城開字第11125234961號令:
修正「新北市都市計畫容積移轉許可審查要點」規定,
並自中華民國一百十二年一月一日生效。
文章分享:
文章轉載出處:
新北市政府城鄉發展局